About Us - Zenith Property Consultancy

About Us

Zenith & Associate Property Consultant Sdn Bhd is a petrol station developer with active projects across six states in Malaysia. We specialise in the full-cycle development of petrol stations, from land sourcing and planning submissions to construction and operational launch.

Our Identity

Who We Are

Zenith is a strategic property development firm focusing on the energy infrastructure sector. We bring together landowners, oil companies, contractors, and investors to unlock the full value of high-potential sites.

With a deep understanding of local authority processes and national infrastructure strategy, Zenith offers investors a turnkey solution backed by real-world execution.

Our Role

Zenith is the master developer, managing all upstream and downstream aspects of petrol station projects.

ABR Jaya Sdn Bhd supports us as our dedicated construction partner

Leadership

Meet Our Founder

Borhanuddin Abdul Manan

Borhanuddin Abdul Manan

Founder and Managing Director

PhD in Business Administration (FinTech in Rural Petrol Station)

Former Assistant Special Officer to the Prime Minister of Malaysia

Researcher at Institut Kajian Ekonomi Bumiputera (IKEB)

Strategic advisor to petrol station investors, oil brands & GLCs

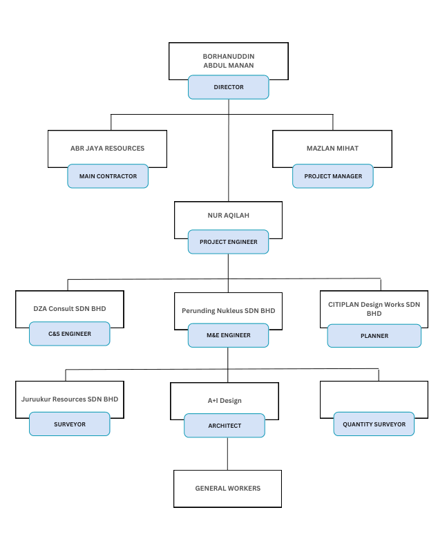
Organization Structure

Organization Structure
What We Do

Core Services

Comprehensive solutions for petrol station development across Malaysia

Petrol Station Development

  • Full-cycle development from land to station
  • Oil company onboarding (CODO, DODO models)
  • Technical layout, compliance & brand coordination
  • Construction oversight & commissioning

Submission Hub

  • Kebenaran Merancang (KM)
  • Building, road & drainage plans
  • Land conversion & subdivision
  • Approval with PBT, JKR, ST, LLM, BOMBA, DOE

Land & Investment Structuring

  • JV structuring with landowners & cooperatives
  • Profit-sharing deal modelling
  • Strategic disposal, flipping, or leasehold development

Ready to Develop Your Next Petrol Station?

Partner with Zenith for comprehensive petrol station development solutions backed by proven expertise and strategic execution.